Eyad Senosy
Eyad Senosy
I see in examples Window size is being passed to glViewport, also just found this warning on GLFW website https://www.glfw.org/docs/3.3.2/window_guide.html#window_creation 


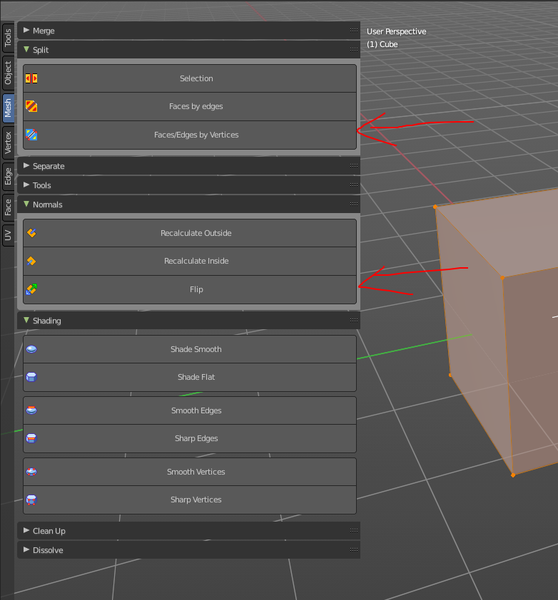
This is a small visual issue because we brought the tabs and tool panels' headers back not sure we can begin to fix this, but here's the relevant PR https://github.com/Bforartists/Bforartists/pull/2393...

`Registering panel class: 'ASSETBROWSER_PT_pose_library_usage' misses category, please update the script` this warning shows in console when in debug mode find out why this happens with us and not Blender file...
# Add Dataset * Dataset Name: PKLot * Issue Reference: https://github.com/tensorflow/datasets/issues/4085 ## Description Parking lots images database for empty/occupied parking spot classification ## Checklist * [X] Address all TODO's *...
* Name of dataset: PKLot * URL of dataset: [](https://web.inf.ufpr.br/vri/databases/parking-lot-database/) * License of dataset: CC By 4.0 * Short description of dataset and use case(s): Empty/occupied parking spot classification Folks...
while working on #3971 and comparing `space_toolbar.cc` with `space_topbar.cc`, I noticed that we can try to make the toolbar size fixed, in the past we resorted to resaving the default...
I try to load this PSD file the text layer "foobar" is loaded as a pixel layer :/, this warning shows in terminal: ``` Divider SectionDivider.OTHER found. Divider SectionDivider.OTHER found....