Kovalov Maxim
Kovalov Maxim
Allows to debounce posting messages to connection in background
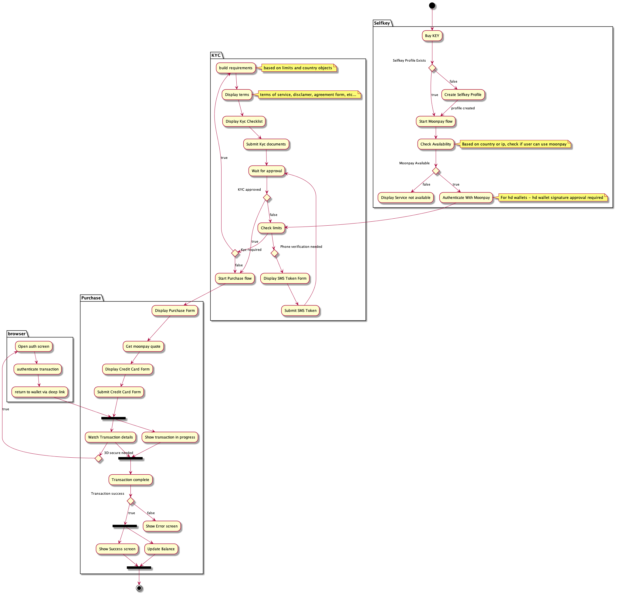
Credit card KEY purchase via Moonpay service https://miro.com/app/board/o9J_kp46nnU=/ 
For QA: This is not connected to wallet yet You can see it in storybook https://selfkeyfoundation.github.io/Identity-Wallet/?path=/story/buy-key-verify-phone--loading
- make identity documents reflect supported attributes on the wallet - determine if needed and fill with legal documents the following sections: "Financial Documents", "Business Documents", maybe others? For Business...