Ryan Coe
Ryan Coe
@johannes-spinneken @gbacelli - Can either of you recall what our proposed solution was? I think it had something to do with an interpolation?
A related but distinct reason: the workflow for a linear empirical model is something like: `time series from sensors` -> `frequency domain spectra` -> `non-parametric freq. domain model` -> `...`...
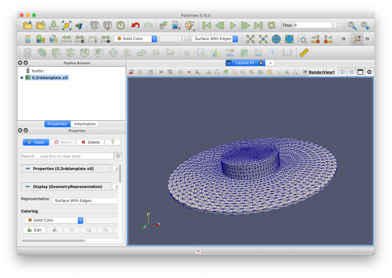
The material properties should not be a factor in the potential flow hydrodynamics. I would suspect that the STL file scale is off. [STL files don't track units](https://support.shapr3d.com/hc/en-us/articles/115001796029-Why-did-my-STL-file-change-units-); `capytaine` interprets...
at low frequencies the phase angle should go to zero (i.e., the body is a wave follower)
Scope creep: Agreed. I wasn't going to submit it here, but then I saw that the functionality was indeed in NEMOH. Your call if you want to keep it out....
I agree with @mancellin that having a `convention` argument is probably not a good idea. I would vote for **Option 2**, but of course explain this in the documentation and...
It looks like the STL has the orientation that is also showing up in Capytaine. 
Hi @sriranjanr, did you ever arrive at a solution to this problem (FYI @delaneyheileman)?
Thanks @mancellin! As far as how useful this is, it might be good to let others weigh in. I definitely do present plots like this with frequency in Hz because...
@mancellin - Sorry for letting this languish! I'd like to help see this through, but I'm not sure I can do anything soon. Maybe @salhus would be interested to help?