Pavels Veretennikovs
Pavels Veretennikovs
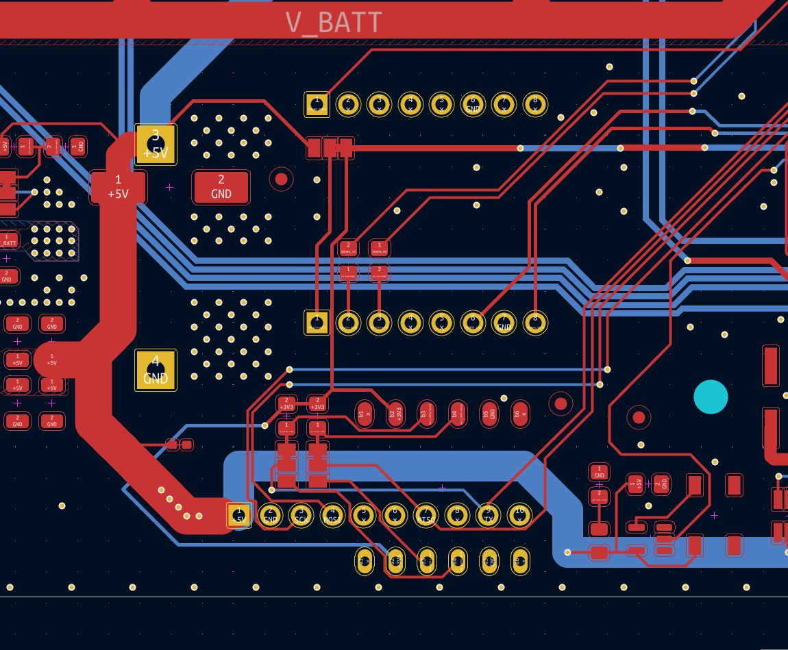
- fix(soundmodule): female socket instead of male headers - fix(motorsensor): J10 was upside-down - feat(pcb): rotate J10 and move lower, soundboard pin sockets
Currently MiHome integration reports `flip90` event without any additional details. raw event ``` { "event_type": "state_changed", "data": { "entity_id": "sensor.0x158d00054b8644_action", "old_state": { "entity_id": "sensor.0x158d00054b8644_action", "state": "", "attributes": { "action": "flip90",...
i.e. anomaly detection alerts sample event: ```json { "Records": [ { "EventSource": "aws:sns", "EventVersion": "1.0", "EventSubscriptionArn": "arn:aws:sns:us-east-1:AAAAXXXXX:data--alerts:34a7b0cb-3f8c-4471-aea2-2bbc7c4eacc9", "Sns": { "Type": "Notification", "MessageId": "6b034f0c-b465-58da-a999-179029ec5364", "TopicArn": "arn:aws:sns:us-east-1:AAAAXXXXX:data--alerts", "Subject": "OK: \"text-CryptosFunctionInvocationsAlarm-G6D30JIL9N7T\" in US...
In AWS EKS environment with IRSA. In version 0.22. ``` AWS_WEB_IDENTITY_TOKEN_FILE=/var/run/secrets/eks.amazonaws.com/serviceaccount/token awscurl -X PUT https://example.com Traceback (most recent call last): File "/usr/local/bin/awscurl", line 8, in sys.exit(main()) File "/usr/local/lib/python3.9/site-packages/awscurl/awscurl.py", line 504,...
original author: @rebelthor resolves #5 #10 using null-label adds instance prefix to sns alarms. otherwise multiple instances overwrite each other
+ moved voltage selector for sound  
### The problem I copied the code from https://esphome.io/custom/uart.html to my sample project and getting ``` src\ModbusGPIO.h: In member function 'virtual void ModbusGPIOComponent::loop()': src\ModbusGPIO.h:12:30: error: 'readString' was not declared in...
rain sensor always powered? IIUC on most mowers just power it and measure resistance every few minutes to reduce corrosion
https://openmower.de/docs/knowledge-base/manual-firmware-installation/
Add missing big caps for ESCs Upgrade to Kicad7 Put back sound resistors