Alex Tyler Chapman
Alex Tyler Chapman
Adds three more arguments to blt_print_target_properties - CHILDREN (true/ false) whether or not you want to print the target's children's properties as well (recursively) - PROPERTY_NAME_REGEX (regular expression string) reduce...
LiDO was having issues building due the new way Spack does the import command, so I figured it'd be good to update it here to prevent having to re-update it...
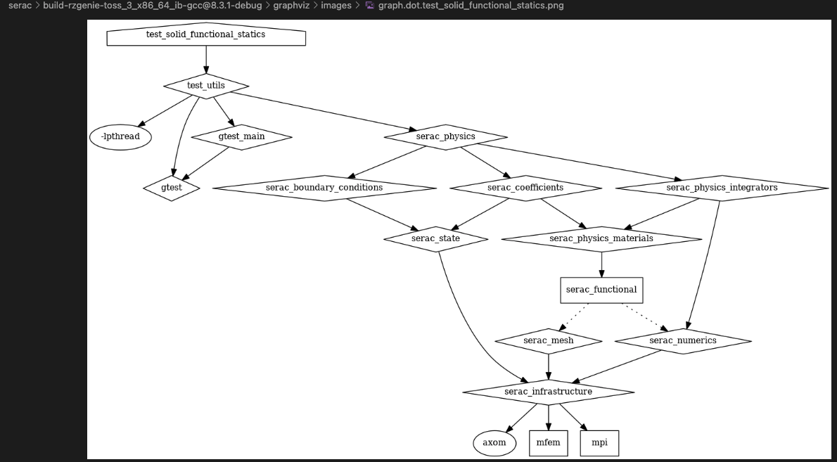
Fixes #788 Here's a before-and-after of one of the graphs:   The only unneeded connections...
Referencing this: https://github.com/LLNL/blt/blob/develop/tests/internal/CMakeLists.txt#L246 ``` if (ENABLE_CUDA AND ENABLE_MPI AND "${BLT_CXX_STD}" MATCHES c\\+\\+1) ... ```
This PR rebuilds Serac TPLs and adds SLEPc as an additional TPL. Leveraging SLEPc will help Serac solve eigenvalue problems. - [ ] Add SLEPc as an additional TPL -...
PETSc cannot build with `+hdf5` due to requiring it built with mpi. Serac set `hdf5~mpi` a long time ago, so it may not be an issue anymore. This would in...
Since Serac has some logic for finding petsc in it's `SetupSeracThirdParty.cmake`, it creates some problems when codeveloping Serac in LiDO. It has to do with MFEM's `FindPETSc.cmake` module. I need...
Corresponding serac_test PR: https://github.com/LLNL/serac_tests/pull/20 Some changes are from https://github.com/LLNL/serac/pull/1058 Fixes #1046
Initially, it complains about having different polynomial interpolation orders between solid and heat transfer modules, but when I set them both to one, I get: ``` 0: MFEM abort: SuperLUSolver:...