Adam Wheeler
Adam Wheeler
I think a good strategy might be to start writing HSpec tests, ensuring that functions to state them concisely are available. This is good because (1) testing is good and...
No worries, I realize this is a volunteer effort. I don't have time to put together an example right now, but I will if this comes up later. Feel free...
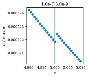
There are minor nonmonotonicities at $v = 5$. (discovered in #147) For example:  These are very unlikely to cause problems.
This is fantastic! I would expect your test to yield a similar support in the optical, Andy, though perhaps we should check since our apogee syntheses lack water. I'm fairly...
I have a particular plot in mind that I think would be a very helpful summary, if you don't mind making it. Could you do, for each method: a full-range...
The combo implementation sounds like a very promising direction! In these plots, do you know what's going on with the white "dust"? If those are places where the functions are...
Came across this paper (Ida+ 2000) on Voigt approximation: http://www.crl.nitech.ac.jp/~ida/research/reprints/expv.pdf. Leaving it here for reference.
Here's another one: https://ui.adsabs.harvard.edu/abs/2011arXiv1106.0151Z/abstract (the voigt function is the real part of the Faddeyeva function.) I read about this in learned in https://iopscience.iop.org/article/10.1088/0004-637X/808/2/182/pdf. Section 2.4 has interesting details.
Another one: [Schreier 2018](https://academic.oup.com/mnras/article/479/3/3068/5045263)
#257 would close this