Alberto Centelles
Alberto Centelles
I'm getting this awful error message when fetching items from Zotero: ``` Fetching items from Zotero... 3 items found. Processing item HDHYRZAB Downloading zip... PHP Fatal error: Uncaught ErrorException: Undefined...
I think there's is a typo in "the bijection between linear maps $\phi\cl\R^n\xrightarrow{\sim}\R^n$ and $\R^{2n}$"
Documentation for endpoints in the type declaration: - `OperationId` is an optional unique string used to identify an operation. If provided, these IDs must be unique among all operations described...
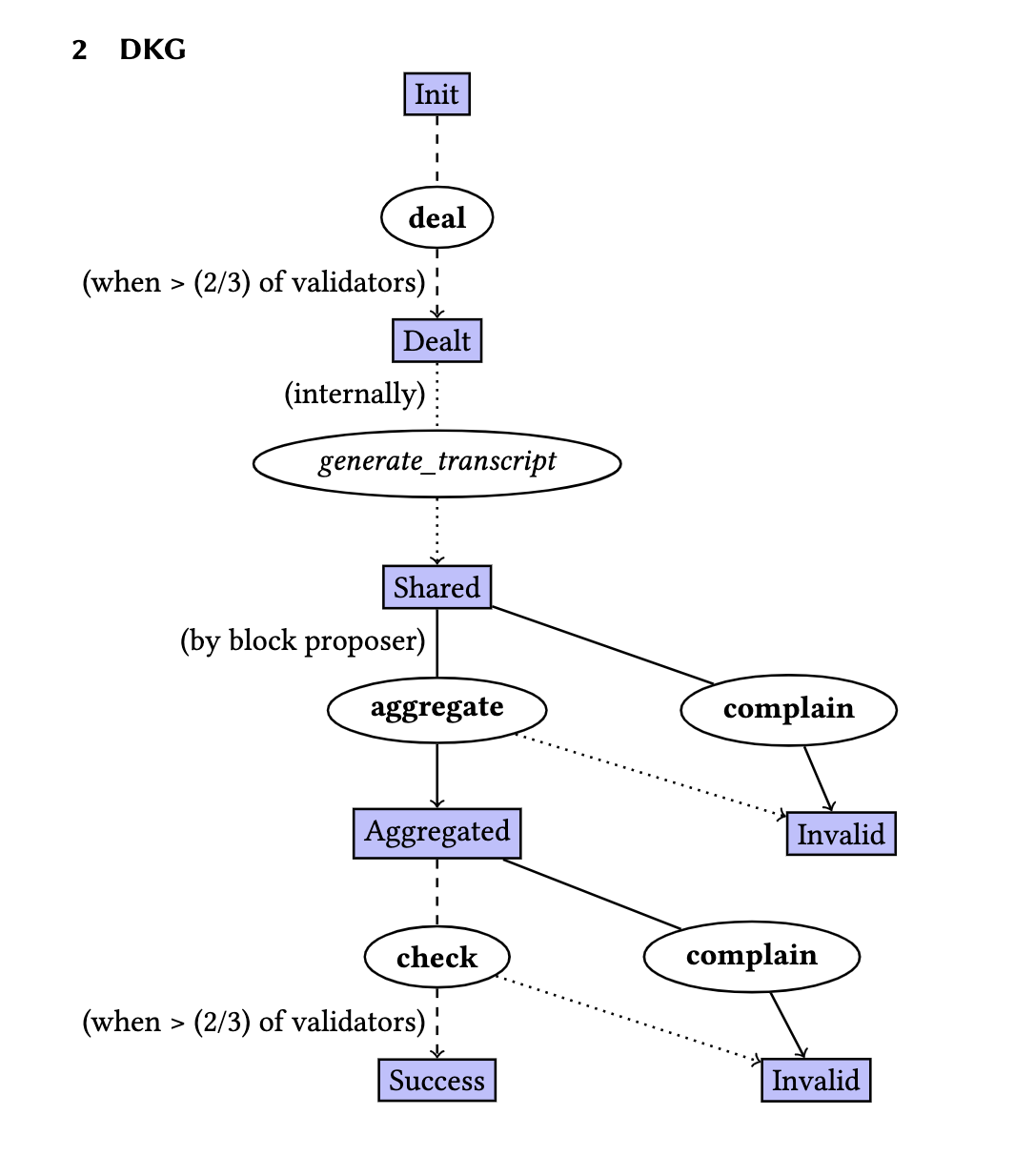
Diagrams for both ABCI++ and DKG    ┆Issue is synchronized with this [Asana task](https://app.asana.com/0/1201757896515792/1201763027555925) by [Unito](https://www.unito.io)
When running `orgstat --conf-path ./config.yaml`, I'm getting the following error. ``` [Info] [2019-11-08 20:27:24.04 UTC] Processing output curWeekFullTimeline [Info] [2019-11-08 20:27:24.05 UTC] This output will be written into: /home/alberto/Dropbox/org/stat/2019-11-08-20-27-24 [Error]...
- Part (I): Make sense of the code - What's the role of full nodes vs validators? - Even though a validator can check all steps in the DKG, the...
"en able to find the main Scilab class. Check if the Scilab and thirdparty packages are available"
Hi! I'm having the following error. My kernel seems to start correctly but when I enter "Ctrl+Enter" in the Scilab notebook, I get this error: ``` I 22:31:51.057 NotebookApp] Kernel...
The goal of this application is to demo how Taiga works. Pending work: - [ ] Define Token VP - [x] Define Intent VP - [x] Define Sudoku App VP...
- [ ] Implement VP commitment that uses this Blake2 hash gadget Depends on #145