Aliaksei Chapyzhenka
Aliaksei Chapyzhenka
Are you looking for Arrows? https://wavedrom.com/tutorial.html#arrows
Could you provide some example, of expected behavior?
Depend on : https://github.com/drom/tspan/issues/4
`wavedrom.json` file is not the code, and can't be loaded using `` tag. Your browser will not allow you to load local `json` files unless you are running `http` server.
Is the example below close to what you trying to achieve? Empty extra lane explicitly introduced for labels: ```wavedrom {signal: [ {name: 'foo', wave: 'p....'}, { node: '.A..B.'}, {name: 'bar',...
I understand now. Allowing `data` attribute on 0,1 and other segments do make sense. It should not break anything. PR is welcome.
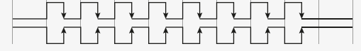
This is intentional delay showing that any change of the signal happens after the clock edge.
> It's my first time to use wavedrom ,with edge browser. > Thanks for answering!!!!!!! >  > > here is my code, it's not perfect: > {signal: [ >...
How about this solution? ``` {signal: [ {name: 'clk1', wave: 'l..N..'}, {name: 'clk2', wave: 'l.hN..'}, {name: 'clk3', wave: 'h..P..'}, {name: 'clk4', wave: 'h.lP..'}, ]} ```  `clk1` : Before the...
@Treczoks could you provide an expected image that you would like to see rendered from this source?