iOS-interview
iOS-interview copied to clipboard
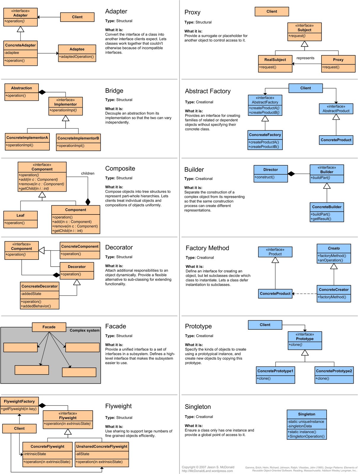
Concreate -> Concrete
I fixed a couple of spelling mistakes that were really annoying me.
The fixes are the following:
- For the Decorator pattern changed ConcreateDecorator to ConcrateDecorator
- For the Abstract Factory pattern changed ConcreateFactory to ConcreteFactory
| Old | New |
|---|---|
![]() |
![]() |

