BLHeli
BLHeli copied to clipboard
BLHeli for brushless ESC firmware
**This is an urgent safety issue. My hand is seriously injured because of this.** So, the issue. On Sunday, the 6th of November 2022, I was flying my 5” quad...
Following some testing of BLHeli32 with an inertial dyno I noticed variable torque at moderate RPMs. It is present regardless of PWM or timing setting and has been confirmed to...
I have two current sensing ESCs that both deactivate the ESC/Motor when a persistent stall condition occurs: (a) Tekko32 F4 45A (TEKKO32_F4_Multi_32_91.Hex) (b) RDQ 3-6S 32Bit DShot1200 30A (RDQ_32_Bit_AT_Multi_32_91.Hex) I...
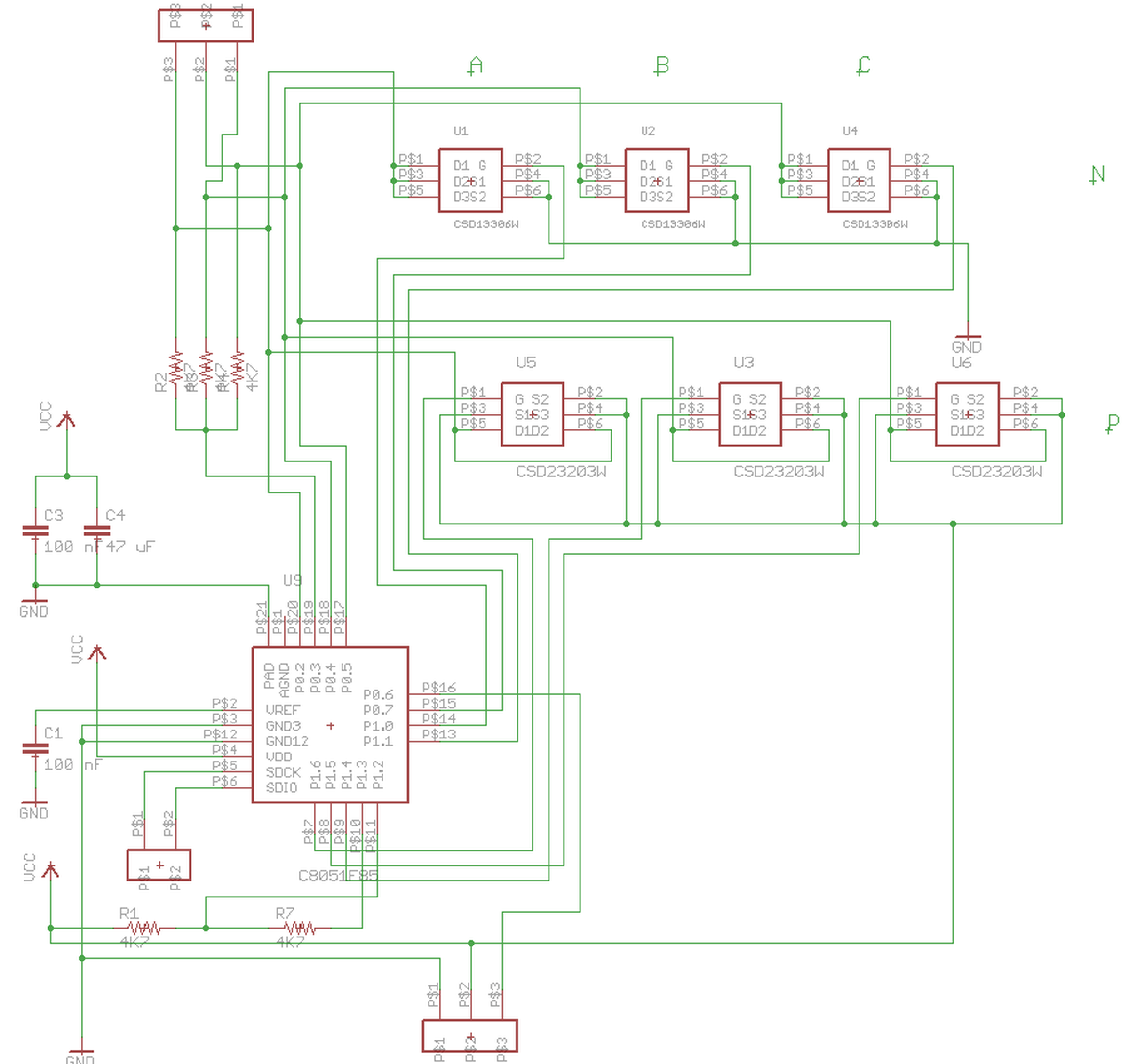
Hi, I want to look into designing a BLHeli_32 ESC for racing applications, but I want to know what the licensing process etc. would be. would we go about this...
Hello, one of the four esc stop working while the FC was conneted to my PC with a 6S lipo connected. tryed to test the motor manually in Betaflight but...
I replaced the C8051 with a EFM8BB21F16G which are pin 2 pin compatible on the https://www.tindie.com/products/onehorse/esc-for-bldc-motors/  I created a new file I called X.inc for now the pinout is...
Trying to find out the way of flashing the ESC controller. I guess it flashes through the main MCU but don't know what kind of interface is used to do...
I have tested in two ESC's Neuron 40S and both of them doesn't pass the telemetry data to the radio.
In this ESC the telemetry (rpm, temp, voltage) does not work with firm 32.9.0.5 I have flashed 32.91 and it works.
ESC was designed and built to use the J config for BLHeli_S and works perfectly. A revision to the schematic accidentally changed the Mux B and C ports from B=...