[KYUUBI #3695] ADAPTIVE policy to dynamic expand or reduce engine pool size
Why are the changes needed?
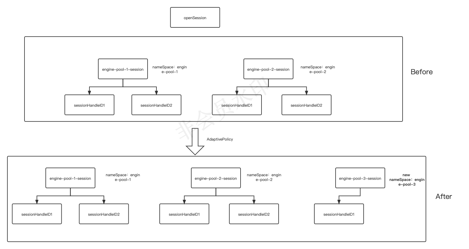
As described in issues #3695: Kyuubi pool-share-level current policies can not dynamic expand or decrease engin according to engin load
How was this patch tested?
-
[ ] Add some test cases that check the changes thoroughly including negative and positive cases if possible
-
[ ] Add screenshots for manual tests if appropriate
-
[x] Run test locally before make a pull request
please review code
Thanks @CHzxp, I will take a look ASAP, and would you please rebase your branch on upstream master first? there is conflict now.
Thanks @pan3793, i will deal conflicks ASAP.Thank you!
@CHzxp I roughly understand what you are trying to do by reading the description and code. Basically, I think it's a good idea, but the code needs to be polished before getting in, and have an offline discussion w/ @cxzl25, he has a similar idea but sounds more mature.
Anyway, it's a good start, @cxzl25 would you please share more about your idea? Then we can discuss the design details and split it into multi PRs for implementation, this one could be part of the whole plan.
@cxzl25,@pan3793 how can get connection with @cxzl25 for discussion the issue.
@pan3793 , thank you review code, i will polish my code ASAP .
please help me review my code, thanks
Codecov Report
Merging #3697 (cfa270e) into master (18d9885) will increase coverage by
0.93%. The diff coverage is44.44%.
:exclamation: Current head cfa270e differs from pull request most recent head c06ff56. Consider uploading reports for the commit c06ff56 to get more accurate results
@@ Coverage Diff @@
## master #3697 +/- ##
============================================
+ Coverage 51.84% 52.77% +0.93%
Complexity 13 13
============================================
Files 506 498 -8
Lines 29007 28097 -910
Branches 3992 3869 -123
============================================
- Hits 15038 14829 -209
+ Misses 12548 11868 -680
+ Partials 1421 1400 -21
| Impacted Files | Coverage Δ | |
|---|---|---|
| ...ain/scala/org/apache/kyuubi/engine/EngineRef.scala | 66.89% <31.81%> (-6.96%) |
:arrow_down: |
| .../engine/reblance/RebalancedSparkEnginePolicy.scala | 31.81% <31.81%> (ø) |
|
| ...in/scala/org/apache/kyuubi/config/KyuubiConf.scala | 97.47% <100.00%> (-0.02%) |
:arrow_down: |
| ...e/kyuubi/engine/reblance/HandleSpaceRecorder.scala | 100.00% <100.00%> (ø) |
|
| .../org/apache/kyuubi/session/KyuubiSessionImpl.scala | 77.04% <100.00%> (+0.62%) |
:arrow_up: |
| ...g/apache/kyuubi/session/KyuubiSessionManager.scala | 89.74% <100.00%> (+0.85%) |
:arrow_up: |
| ...apache/kyuubi/client/api/v1/dto/SessionHandle.java | 53.84% <0.00%> (-10.86%) |
:arrow_down: |
| ...he/kyuubi/plugin/spark/authz/util/AuthZUtils.scala | 54.71% <0.00%> (-9.18%) |
:arrow_down: |
| ...org/apache/spark/kyuubi/SQLOperationListener.scala | 74.39% <0.00%> (-8.54%) |
:arrow_down: |
| .../kyuubi/server/mysql/constant/MySQLErrorCode.scala | 13.84% <0.00%> (-6.16%) |
:arrow_down: |
| ... and 58 more |
:mega: We’re building smart automated test selection to slash your CI/CD build times. Learn more
@pan3793 @cxzl25 please look at my code
I left some comments but TBH I don't fully understand the implementation detail, because the variables/methods name is confusing to me.
